欢迎光临净果集团官方网站!专业成人用品合作创业服务平台,美团+无人售货机店,O2O模式五店齐开,多店盈利,为创业赋能!
最新合作
|
常见问答
[
设为首页
] [
加入收藏
]
净果
成人乐趣创业孵化平台
提升国民幸福指数,打造情趣健康生活
创富咨询热线
顾问导师热线(微信同号)
400-166-1683
|
18320870610
净果集团
成人无人超市
无人售货店
实体合作店
网络合作店
拼多多合作
淘宝店合作
城市代理
合作优势
最新合作
走进净果
品牌简介
公司实力
团队风采
联系我们
QQ咨询
电话咨询
在线咨询
微信沟通
当前位置:
净果集团
>
常见问答
>
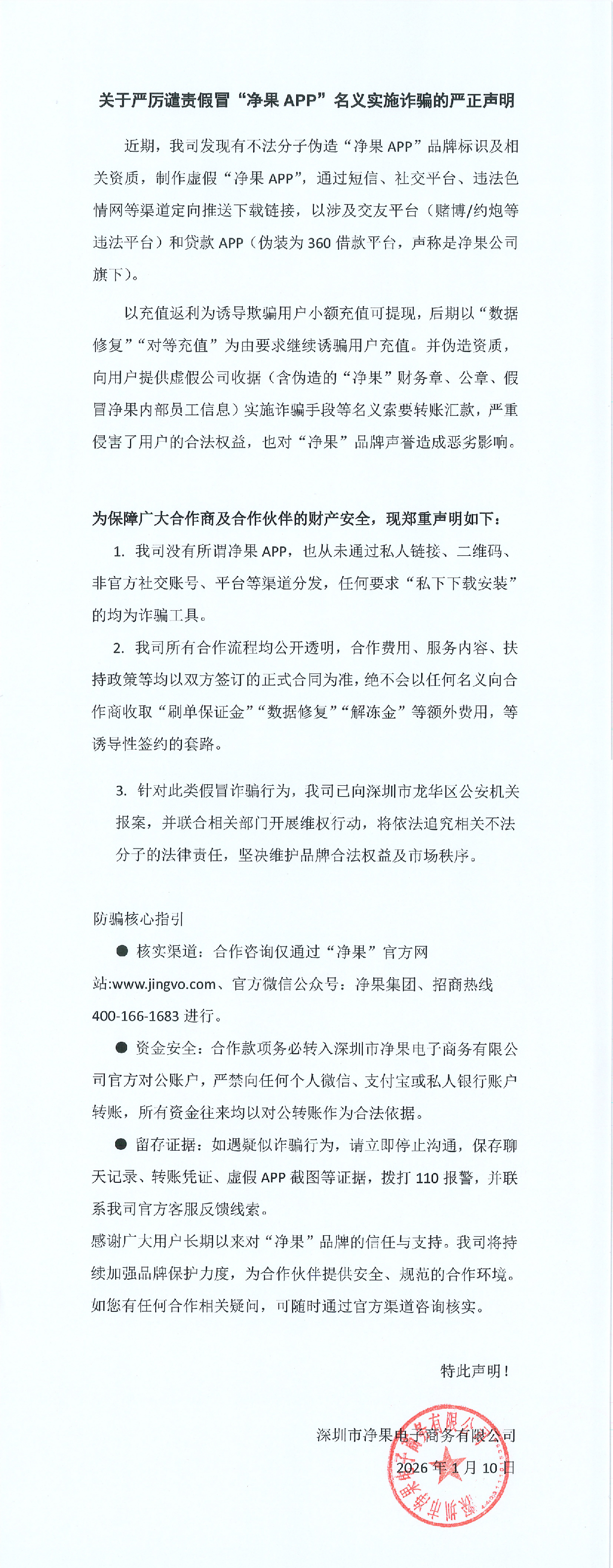
关于严厉谴责假冒“净果APP”名义实施诈骗的严正声明
时间:
2026-01-10 10:35
作者:
净果成人乐趣
点击:
次
净果集团公司严正声明
上一篇:
24小时成人无人店的优势在哪?为什么是创业首选?
下一篇:没有了
热点内容
24小时成人用品无人店前景如何?...
现在开一家情趣用品店还赚不赚钱...
2024年去哪里找靠谱的成人用品货...
2024年开情趣店可以在哪里拿货?...
情趣用品网店怎么开?2024年开网...
年后开成人用品店前景怎么样?哪...
关于严厉谴责假冒“净果APP”名义
...
开成人用品网店需要多少钱?费用...
在美团上开成人用品店需要哪些资...
想开个成人用品店?这5个核心注...
最新合作
警企同心,共筑反诈防线|龙华反...
合作净果国际成人用品公司靠谱吗...
创富实例 | 80后宝妈轻资产创业成...
创业是不是抉择很重要,若站在风...
加盟哪个成人用品品牌比较好?加...
成人用品美团怎么开店?美团开店...
80后菜鸟驿站老板卖情趣用品,正...
二十出头的小伙抓住商机,实现副...
创富实例 |25岁搏击馆老板到成人...
从服装行业到成人无人超市,三个...
服务支持
新手小白怎么开成人用品外卖店?...
新一代24小时“成人用品无人超市...
美团成人用品开店怎么运营?6个...
加盟净果无人售货机能赚钱吗?成...
净果:成人用品加盟店怎么做好营...
净果:淘宝店群成人用品有哪些类...
净果:新手如何做好成人用品无人...
服务支持——新手开成人用品网店...
优化推广常见问题?...
网站有人咨询却没有销量怎么办?...